注册忘记密码

大邦论坛

热搜: 活动 交友 discuz
查看: 18|回复: 0

致同提示:2025年报编制需关注的会计准则规定及监管要求

[复制链接]

4092

主题

4120

帖子

340

积分

认证VIP

积分
340
发表于 昨天 23:01 | 显示全部楼层 |阅读模式
2014年以来,财政部陆续修订或制定了基本准则和长期股权投资、合并财务报表、收入、金融工具、租赁、保险合同等十项具体会计准则,目前中国的企业会计准则体系主要由一项基本准则和42项具体准则(编号15空号、编号25/26存在并行)、19项企业会计准则解释,以及若干准则应用案例、准则实施问答、会计处理规定、工作通知等构成。
作为实施企业会计准则的相关指引,财政部近几年陆续发布了收入、租赁、股份支付、所得税和PPP会计处理等准则或业务相关应用案例,共涉及37个案例,以及长期股权投资、收入、金融工具、债务重组、新保险合同准则、数据资源会计处理等准则或业务相关的实施问答,共涉及87个问答。
2025年7月23日,财政部会计司发布《2024年度企业会计准则实施情况分析报告》(以下简称分析报告),该报告包括2024年各地财政厅(局)、财政部各地监管局、各地注册会计师协会提交的本地区企业会计准则执行情况、上市公司2024年公开披露的年报分析工作以及2024年有关监管部门反映的会计准则实施监管问题,在上述工作基础上,财政部会计司组织专门力量开展了进一步汇总分析,通过系统梳理、总结、提炼准则实施情况与执行问题,研究形成《分析报告》,该报告关注了多项准则实施重点,共涉及33个具体问题。
2007年及2009年至2024年,证监会持续发布上市公司年度财务报告会计监管报告,对上市公司在收入、长期股权投资与企业合并、金融工具、资产减值、非经常性损益等方面存在的会计处理或财务信息披露错误进行分析。
针对资本市场会计主体执行会计准则有关问题,证监会近几年陆续发布的监管规则适用指引会计类第1号至第5号提供了具体的监管指引。此外,自2021年以来,为贯彻注册制改革理念,落实提高上市公司质量的要求,上交所、深交所、北交所分别不定期发布会计监管动态,截至2025年12月31日累计发布51期,共涉及252个会计典型监管案例。其中,上交所累计发布29期,共涉及145个案例;深交所累计发布13期,共涉及62个案例;北交所累计发布9期,共涉及45个案例。
主要文件清单
2025年新修正/修订或发布的部分会计相关法规、会计准则解释、应用案例、实施问答、监管指引及要求等概述如下:
《企业会计准则解释第19号》
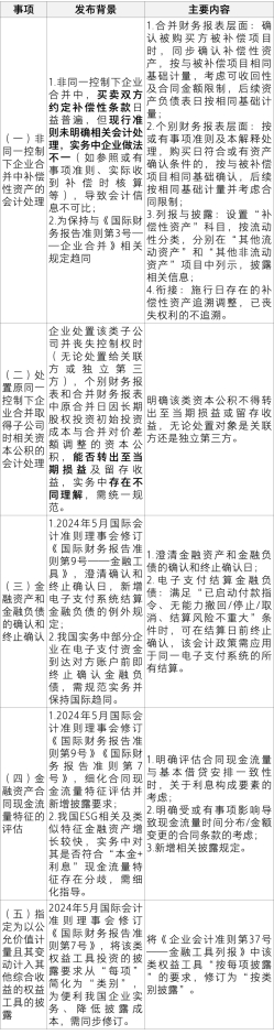
2025年12月19日,财政部正式发布了《企业会计准则解释第19号》(财会〔2025〕32号,解释第19号),就“非同一控制下企业合并中补偿性资产的会计处理”、“处置原通过同一控制下企业合并取得子公司时相关资本公积的会计处理”、“采用电子支付系统结算的金融负债的终止确认”、“金融资产合同现金流量特征的评估及相关披露”以及“指定为以公允价值计量且其变动计入其他综合收益的权益工具的披露”问题进行了明确。该解释自2026年1月1日起施行。
《关于严格执行企业会计准则 切实做好企业2025年年报工作的通知》
2025年12月24日,财政部、国务院国资委、金融监管总局、中国证监会联合发布了《关于严格执行企业会计准则 切实做好企业2025年年报工作的通知》(财会〔2025〕33号),就扎实做好2025年年报工作做出了要求,涉及长期股权投资,固定资产,无形资产,数据资源,资产减值,或有事项,收入,政府补助,企业合并,租赁,金融工具,标准仓单,保险合同,会计政策、会计估计变更和差错更正,合并财务报表,关联方及其交易,财务报表编制等领域准则实施重点。
自2020年以来,财政部、国务院国资委、金融监管总局(原银保监会)和证监会连续6年联合发布了“关于严格执行企业会计准则切实做好企业年报工作的通知”。近3年年报通知中应予以关注的准则实施重点技术问题分布情况如下表所示:
与过去两年年报通知相比,除共性问题之外,2025年年报工作通知提出以下准则实施关注重点:
1.业务的判断。非同一控制下企业合并中被购买方主要资产为其持有的联营企业股权时,购买方不得仅因该联营企业本身构成业务即直接认定被购买方构成业务。
2.终止确认。企业在判断背书或贴现的汇票能否终止确认时,应当考虑相关银行承兑汇票和商业承兑汇票的信用风险、延期付款风险、利率风险等因素;企业开展应收账款保理业务时,应收账款保理合同条款导致受让方实质上享有追索权的,企业不应仅凭相关应收账款的所有权在合同形式上已转移即将其终止确认。
3.利率跳升幅度。企业发行的金融工具包含利率跳升、票息递增等条款的,应当结合所处实际环境、市场利率及跳息安排等,综合判断合同约定的封顶利率是否超过同期同行业同类型工具平均的利率水平以及是否构成交付现金或其他金融资产的间接义务。
4.标准仓单。企业因执行标准仓单相关规定而调整会计处理方法的,按照《企业会计准则第28号——会计政策、会计估计变更和差错更正》等相关规定,应当对财务报表可比期间信息进行调整,并在财务报表附注中披露相关情况。
5.会计差错。企业在业务模式和合同条款等均未发生变化的情况下,收入确认方法(如采用时段法还是时点法)也不应发生变化,如果企业改变了收入确认方法,通常表明企业的会计处理可能存在差错,而非会计政策变更。
6.其他(部分摘录)。企业应当以成本计量内部形成或外购的数据资源,不得将以评估等方式得出的金额直接作为入账和调账的依据;与日常活动相关的政府补助,不得计入营业外收入;与日常活动无关的政府补助,不得计入其他收益;不得在缺乏合理且有依据的信息的情况下,不恰当地变更预期信用损失计量的相关假设或参数。
《关于公司法、外商投资法施行后有关财务处理问题的通知》
2025年6月27日,财政部网站公开发布了《关于公司法、外商投资法施行后有关财务处理问题的通知》(财资〔2025〕101号)(以下简称 《通知》),就使用资本公积金弥补亏损时确定弥补范围、时间、依据、程序等作出财务规范,对股东以非货币财产作价出资强调企业应发挥资产评估和内部治理作用,就外商投资企业储备基金、企业发展基金、职工奖励及福利基金余额处理问题进行了规范。《通知》自印发之日起施行(发文日期为2025年6月9日)。
新公司法自2024年7月1日起施行,第二百一十四条规定:公积金弥补公司亏损,应当先使用任意公积金和法定公积金;仍不能弥补的,可以按照规定使用资本公积金。《通知》明确,以公积金弥补亏损的,应当以本公司经审计的上一年度(不早于2024年度)个别财务会计报表为依据,可以下列行为净增加的资本公积金数额为限弥补亏损:(1)接受用货币,或实物、知识产权、土地使用权、股权、债权等可以用货币估价并可以依法转让的非货币财产作价出资;(2)接受以代为偿债、债务豁免方式,或者以货币、实物、知识产权、土地使用权捐赠方式进行的资本性投入。公司公积金弥补亏损方案提交股东会(或类似权力机构)审议。
新公司法第四十八条规定:对作为出资的非货币财产应当评估作价。《通知》明确,公司接受股东以非货币财产作价出资,应当按照《财政部 工商总局关于加强以非货币财产出资的评估管理若干问题的通知》(财企〔2009〕46号)有关规定进行资产评估,应当结合资产特点,充分关注可能影响资产权益实现的各类因素,必要时可以取得法律意见书。
2020年1月1日起施行的外商投资法第三十一条规定:外商投资企业的组织形式、组织机构及其活动准则,适用公司法、《中华人民共和国合伙企业法》等法律的规定。《通知》明确,外商投资企业储备基金结余转为法定公积金管理使用,企业发展基金结余转为任意公积金管理使用。职工奖励及福利基金按照提取时确定的用途、使用条件、程序使用。外商投资企业自2025年1月1日起不再计提储备基金、企业发展基金、职工奖励及福利基金。2025年1月1日后计提的应予冲回。
《2024年度企业会计准则实施情况分析报告》
2025年7月23日,财政部会计司发布《2024年度企业会计准则实施情况分析报告》(以下简称分析报告),该报告包括2024年各地财政厅(局)、财政部各地监管局、各地注册会计师协会提交的本地区企业会计准则执行情况、上市公司2024年公开披露的年报分析工作以及2024年有关监管部门反映的会计准则实施监管问题,在上述工作基础上,财政部会计司组织专门力量开展了进一步汇总分析,通过系统梳理、总结、提炼准则实施情况与执行问题,研究形成《分析报告》。
《分析报告》是财政部落实财会监督、服务经济高质量发展的关键举措,旨在通过风险提示推动准则统一应用,为宏观决策和市场监管提供可靠信息支撑。该分析报告的定位是对准则实施易错点进行提示提醒,对正确做法进行讲解分析,以推动更好理解和运用准则。企业需将其作为“合规自查手册”,事务所则需将其作为审计重点的“风向标”。该报告的发布,对于企业提升会计信息披露质量、会计师事务所精准识别和应对审计风险起到了积极的作用。
《分析报告》将大部分实施问题以带有具体场景的“微案例”形式予以举例说明,并根据准则规定作出针对性分析和正确做法提示,从而对实务界进行普遍性的提示和指导。在《分析报告》的基础上,财政部门后续将加强分类施策,加强准则实施指导和强化准则实施监管;加强协同配合,建立健全常态化的问题收集和利用机制;加强准则宣贯,加强准则宣贯培训,引导企业准确把握准则要求,促进企业会计准则有效实施。
该报告关注了多项准则实施重点,共涉及33个具体问题,概要如下:
(一)长期资产准则相关实施问题。
(二)非金融资产减值相关实施问题。
(三)金融工具准则相关实施问题。
(四)长期股权投资、企业合并及合并财务报表准则相关实施问题。
(五)收入准则相关实施问题。
(六)租赁准则相关实施问题。
(七)其他实施问题。
会计准则实施问答
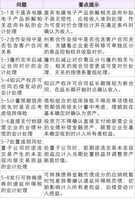
自2020年以来,财政部陆续发布的准则实施问答,涉及收入、借款费用、金融工具、租赁、债务重组准则、新保险合同、PPP会计处理等23个准则或业务,具体情况如下:
2025年,财政部陆续发布了6项实施问答,相关概要如下:
会计准则应用案例
自2019年以来,财政部陆续发布了收入、租赁、股份支付、所得税、PPP会计处理等准则或业务相关应用案例,共涉及37个案例,具体如下:
2025年4月17日,财政部发布了《收入准则应用案例——充(供)电业务的收入确认》,相关概要如下:
《关于进一步贯彻落实新保险合同会计准则的通知》
2025年6月12日,财政部、金融监管总局发布了《关于进一步贯彻落实新保险合同会计准则的通知》(财会〔2025〕12号)(以下简称《通知》),内容包括新保险合同会计准则实施的有关安排和非上市企业执行新保险合同会计准则的有关问题。《关于进一步贯彻落实新保险合同会计准则的通知》内容概要:
《地方政府专项债券相关业务会计处理暂行规定》
2025年8月19日,财政部制定印发了《地方政府专项债券相关业务会计处理暂行规定》(财会〔2025〕17号,以下简称《规定》)。2024年12月,国务院办公厅印发《关于优化完善地方政府专项债券管理机制的意见》,提出“加强专项债券资金使用监管”、“加强专项债券项目资产管理”、“规范新增项目资产核算”等要求。此前,项目单位在收到专项债券资金时存在不同的理解和做法,导致部分项目单位的财务指标不能如实反映其财务状况。针对专项债券资金核算及形成资产的信息填报两个问题,在现有会计准则制度体系的基础上研究印发《规定》,将进一步规范项目单位会计核算,加强专项债券还本付息资金管理及项目资产管理。
《规定》第二部分为关于企业类项目单位的账务处理,对企业类项目单位取得专项债券资金、购建相关资产、取得项目收入等的账务处理进行规范。
《上市公司2024年年度财务报告会计监管报告》
2025年8月15日,证监会发布了《上市公司2024年年度财务报告会计监管报告》(以下简称“会计监管报告”),自2009年起,证监会连续16年组织专门力量对上市公司年报进行审阅并发布会计监管报告(另外还有《上市公司2007年执行企业会计准则监管报告》)。
截至2025年4月30日,A股市场共5,413家上市公司披露了2024年年度财务报告,其中主板3,185家、创业板1,377家、科创板586家、北交所265家。为了解上市公司执行企业会计准则和财务信息披露规则的情况,中国证监会会计司组织专门力量抽样审阅了上市公司2024年年度财务报告。总体来看,上市公司能够较好地理解并执行企业会计准则和财务信息披露规则,但仍有部分上市公司在收入、长期股权投资与企业合并、金融工具、资产减值、非经常性损益等方面,存在会计处理或财务信息披露错误。我们对近几年证监会上市公司年报会计监管报告涉及的相关问题进行了对比提示,并重点分析了2024年报中的相关问题。
注:其他确认和计量问题主要包括股份支付、债务重组、递延所得税资产、权益性交易、投资性房地产、政府补助、存货等相关问题。
回顾证监会发布的上市公司2009年报至2024年报会计监管报告内容,部分上市公司对准则理解和执行不到位的问题涉及领域比较集中,其中,长期股权投资、企业合并及合并报表相关问题涉及最多,其次是金融工具和收入准则相关等问题,2009年报至2024年报相关问题涉及数量汇总如下(按照集中度排序):
十一
证监会发布修订后年报及半年报内容和格式公告
2025年3月21日,证监会公布修订后的《公开发行证券的公司信息披露内容与格式准则第2号——年度报告的内容与格式》(证监会公告〔2025〕3号,以下简称年度报告内容与格式)和《公开发行证券的公司信息披露内容与格式准则第3号——半年度报告的内容与格式》(证监会公告〔2025〕4号,以下简称半年度报告内容与格式),自2025年7月1日起施行。修订后的《年报报告内容与格式》《半年度报告内容与格式》完善了上市公司信息披露制度,优化了披露内容,增强了信息披露的针对性和有效性。
《年度报告内容与格式》主要修订内容包括:一是细化主要财务指标信息,包括细化“营收扣除”披露要求、涉及股权激励或员工持股计划披露要求、细化会计数据追溯调整披露要求;二是完善管理层讨论与分析,包括完善新增业务披露要求、强化客户与供应商披露要求、细化业务承诺披露要求;三是强化公司治理情况披露,包括增加子公司整合情况的披露要求、强化无实际控制人的披露要求、完善董事、高管薪酬的披露要求;四是优化募集资金使用情况的披露;五是减少冗余信息的披露,包括调整篇章布局、删除董事会、股东会相关披露要求、整合部分章节等。
《半年度报告内容与格式》主要修订内容包括:一是突出重点信息,包括涉及股权激励或员工持股计划披露要求和完善新增业务披露要求;二是减少冗余信息,包括调整篇章布局、删除股东会相关披露要求、整合部分章节等。
年度报告及半年报主要修订内容相关概要如下:
十二
《监管规则适用指引——会计类第5号》
自2020年11月以来,证监会已发布监管规则适用指引会计1号至5号,累计涉及具体问题94个,每项具体指引包括三部分内容:交易事项背景及具体的会计问题、会计准则的相关规定、具体问题适用会计准则的意见或监管口径。具体如下表所示:
2025年7月18日,证监会发布了《监管规则适用指引——会计类第5号》,内容涉及收入、金融工具、长期股权投资等8个具体问题。内容概要如下:
十三
交易所会计监管动态
为贯彻注册制改革理念,落实提高上市公司质量的要求,上交所、深交所、北交所分别定期发布会计监管动态。我们根据已发布的会计监管动态中会计典型监管案例,进行梳理。截至2025年12月31日三大交易所累计发布51期,共涉及252个会计典型监管案例。
上海证券交易所:2021至2025年12月31日,累计发布29期,其中2021年6期、2022年6期、2023年6期、2024年6期、2025年5期。共涉及145个案例,收入、长期股权投资、企业合并、企业合并报表、金融工具、股份支付问题比较突出,其次是研发支出、政府补助、租赁、非经常性损益判断等问题
深圳证券交易所:2022至2025年12月31日,累计发布13期,其中2022年2期、2023年4期、2024年4期、2025年3期。共涉及62个案例,其中收入、长期股权投资、企业合并、金融工具及股份支付准则应用问题比较突出。
北京证券交易所:2022-2025年12月31日,累计发布9期,其中2022年1期、2023年3期、2024年2期、2025年3期。共涉及45个案例,其中收入、长期股权投资、金融工具准则应用问题比较突出。
各交易所发布的会计监管典型案例清单:

回复

使用道具 举报

发表回复

您需要登录后才可以回帖 登录 | 立即注册

本版积分规则

快速回复 返回顶部 返回列表